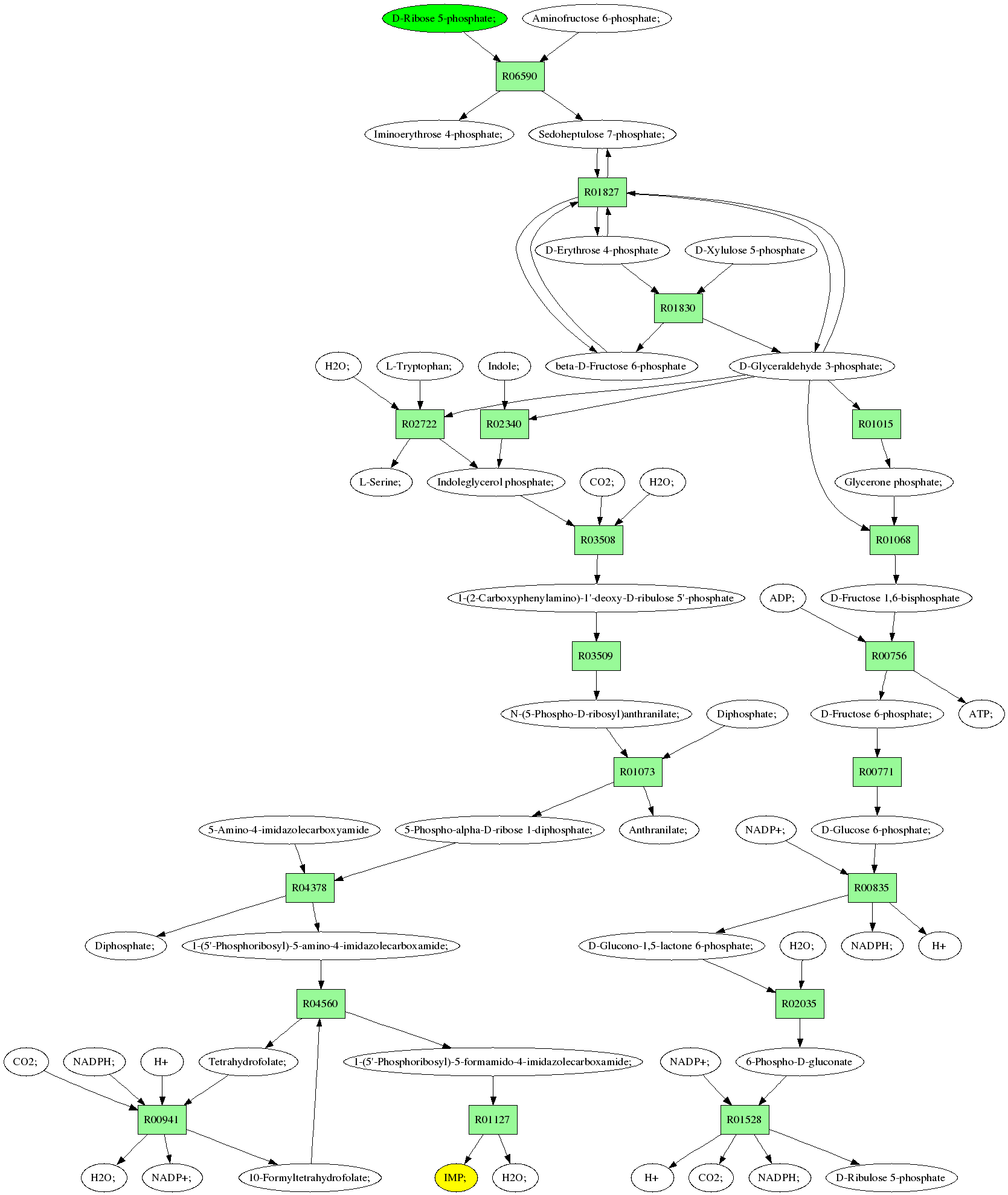
Back to all pathways
Sources: D-Ribose 5-phosphate; (C00117)
Target:IMP; (C00130)
Z: 0.4
Composite map: C00117->C00130:[6->11,6->17,7->12,8->13]
Showing 1 best reactions for each rpair.
| RPAIR | Reaction | Score | Seq1 | Seq2 | Evalue | ECs | Equation |
|---|---|---|---|---|---|---|---|
| RP03121 | R03509 | 1023 | TRIRE0067003 | P00908|TRPG_NEUCR | 0.0 | 4.1.3.27,4.1.1.48,5.3.1.24 | N-(5-Phospho-D-ribosyl)anthranilate; <=> 1-(2-Carboxyphenylamino)-1'-deoxy-D-ribulose 5'-phosphate |
| RP01925 | R02035 | 251 | TRIRE0073903 | O74455|6PGL_SCHPO | 9e-67 | 3.1.1.31 | D-Glucono-1,5-lactone 6-phosphate; + H2O; <=> 6-Phospho-D-gluconate |
| RP01319 | R01127 | 795 | TRIRE0075506 | P38009|PUR92_YEAST | 0.0 | 2.1.2.3,3.5.4.10 | H2O; + IMP; <=> 1-(5'-Phosphoribosyl)-5-formamido-4-imidazolecarboxamide; |
| RP07157 | R02722 | 1154 | TRIRE0051103 | P13228|TRP_NEUCR | 0.0 | 4.2.1.20 | L-Serine; + Indoleglycerol phosphate; <=> L-Tryptophan; + D-Glyceraldehyde 3-phosphate; + H2O; |
| RP01093 | R00771 | 887 | TRIRE0005776 | Q7S986|G6PI_NEUCR | 0.0 | 5.3.1.9 | D-Glucose 6-phosphate; <=> D-Fructose 6-phosphate; |
| RP01654 | R06590 | 931 | TRIRE0120635 | Q12630|TKT1_KLULA | 0.0 | 2.2.1.1 | D-Ribose 5-phosphate; + Aminofructose 6-phosphate; <=> Iminoerythrose 4-phosphate; + Sedoheptulose 7-phosphate; |
| RP04205 | R04560 | 795 | TRIRE0075506 | P38009|PUR92_YEAST | 0.0 | 2.1.2.3,3.5.4.10 | 1-(5'-Phosphoribosyl)-5-amino-4-imidazolecarboxamide; + 10-Formyltetrahydrofolate; <=> 1-(5'-Phosphoribosyl)-5-formamido-4-imidazolecarboxamide; + Tetrahydrofolate; |
| RP01238 | R01015 | 389 | TRIRE0021406 | P36204|PGKT_THEMA | e-108 | 2.7.2.3,5.3.1.1 | D-Glyceraldehyde 3-phosphate; <=> Glycerone phosphate; |
| RP06373 | R00941 | 418 | TRIRE0060418 | Q8R0Y6|FTHFD_MOUSE | e-116 | 1.5.1.6 | NADP+; + 10-Formyltetrahydrofolate; + H2O; <=> CO2; + NADPH; + H+ + Tetrahydrofolate; |
| RP01280 | R01073 | 198 | TRIRE0067003 | Q08654|TRPG_THEMA | 3e-50 | 4.1.3.27,2.4.2.18 | N-(5-Phospho-D-ribosyl)anthranilate; + Diphosphate; <=> 5-Phospho-alpha-D-ribose 1-diphosphate; + Anthranilate; |
| RP01133 | R00835 | 889 | TRIRE0075769 | P48826|G6PD_ASPNG | 0.0 | 1.1.1.49 | NADP+; + D-Glucose 6-phosphate; <=> NADPH; + D-Glucono-1,5-lactone 6-phosphate; + H |
| RP00052 | R00756 | 947 | TRIRE0002091 | Q4W9B8|K6PF_ASPFU | 0.0 | 2.7.1.11 | D-Fructose 6-phosphate; + ATP; <=> D-Fructose 1,6-bisphosphate + ADP; |
| RP08184 | R04560 | 795 | TRIRE0075506 | P38009|PUR92_YEAST | 0.0 | 2.1.2.3,3.5.4.10 | 1-(5'-Phosphoribosyl)-5-amino-4-imidazolecarboxamide; + 10-Formyltetrahydrofolate; <=> 1-(5'-Phosphoribosyl)-5-formamido-4-imidazolecarboxamide; + Tetrahydrofolate; |
| RP04021 | R04378 | 187 | TRIRE0079373 | Q6CA53|APT_YARLI | 1e-47 | 2.4.2.7 | Diphosphate; + 1-(5'-Phosphoribosyl)-5-amino-4-imidazolecarboxamide; <=> 5-Amino-4-imidazolecarboxyamide + 5-Phospho-alpha-D-ribose 1-diphosphate; |
| RP01270 | R01068 | 553 | TRIRE0023200 | Q9HGY9|ALF_ASPOR | e-157 | 4.1.2.13 | D-Fructose 1,6-bisphosphate <=> Glycerone phosphate; + D-Glyceraldehyde 3-phosphate; |
| RP13340 | R01827 | 443 | TRIRE0123026 | O42700|TAL1_SCHPO | e-124 | 2.2.1.2 | Sedoheptulose 7-phosphate; + D-Glyceraldehyde 3-phosphate; <=> D-Erythrose 4-phosphate + beta-D-Fructose 6-phosphate |
| RP01790 | R01830 | 931 | TRIRE0120635 | Q12630|TKT1_KLULA | 0.0 | 2.2.1.1 | D-Glyceraldehyde 3-phosphate; + beta-D-Fructose 6-phosphate <=> D-Xylulose 5-phosphate + D-Erythrose 4-phosphate |
| RP02140 | R02340 | 1154 | TRIRE0051103 | P13228|TRP_NEUCR | 0.0 | 4.2.1.20 | Indoleglycerol phosphate; <=> D-Glyceraldehyde 3-phosphate; + Indole; |
| RP02139 | R02340 | 1154 | TRIRE0051103 | P13228|TRP_NEUCR | 0.0 | 4.2.1.20 | Indoleglycerol phosphate; <=> D-Glyceraldehyde 3-phosphate; + Indole; |
| RP04020 | R04378 | 187 | TRIRE0079373 | Q6CA53|APT_YARLI | 1e-47 | 2.4.2.7 | Diphosphate; + 1-(5'-Phosphoribosyl)-5-amino-4-imidazolecarboxamide; <=> 5-Amino-4-imidazolecarboxyamide + 5-Phospho-alpha-D-ribose 1-diphosphate; |
| RP03120 | R03508 | 1023 | TRIRE0067003 | P00908|TRPG_NEUCR | 0.0 | 4.1.3.27,4.1.1.48,5.3.1.24 | 1-(2-Carboxyphenylamino)-1'-deoxy-D-ribulose 5'-phosphate <=> CO2; + Indoleglycerol phosphate; + H2O; |
| RP06593 | R01528 | 709 | TRIRE0072685 | P38720|6PGD1_YEAST | 0.0 | 1.1.1.44 | NADP+; + 6-Phospho-D-gluconate <=> CO2; + NADPH; + D-Ribulose 5-phosphate + H |
| RP06726 | R01827 | 443 | TRIRE0123026 | O42700|TAL1_SCHPO | e-124 | 2.2.1.2 | Sedoheptulose 7-phosphate; + D-Glyceraldehyde 3-phosphate; <=> D-Erythrose 4-phosphate + beta-D-Fructose 6-phosphate |
Pathway diagram (see pathway with molecule structures instead)
