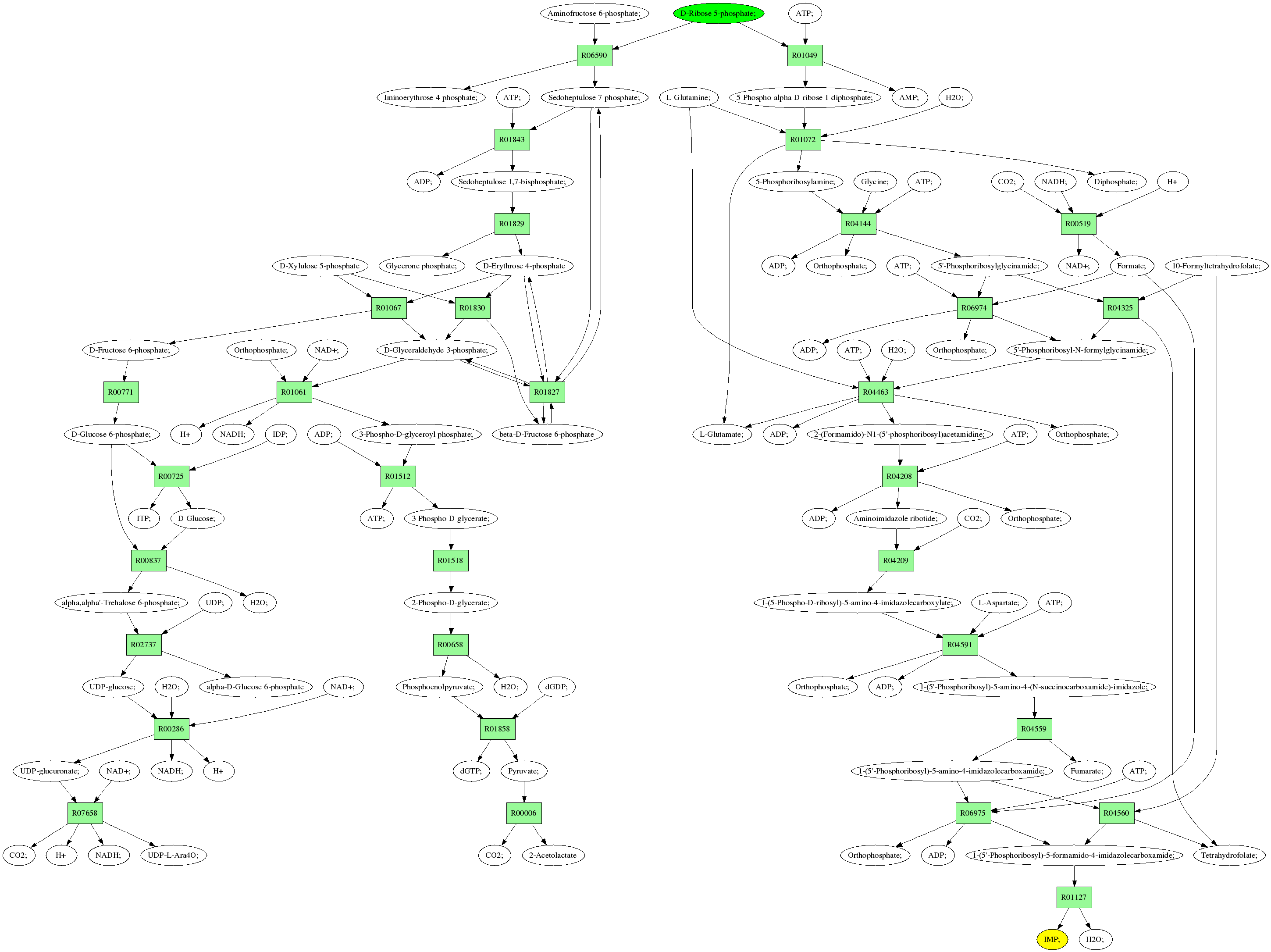
Back to all pathways
Sources: D-Ribose 5-phosphate; (C00117)
Target:IMP; (C00130)
Z: 0.8
Composite map: C00117->C00130:[10->8,12->3,6->10,6->11,6->17,6->4,7->12,8->13]
Showing 1 best reactions for each rpair.
| RPAIR | Reaction | Score | Seq1 | Seq2 | Evalue | ECs | Equation |
|---|---|---|---|---|---|---|---|
| RP06552 | R07658 | 1397 | TRIRE0002392 | Q01373|FOX2_NEUCR | 0.0 | 4.2.1.-,1.1.1.- | UDP-glucuronate; + NAD+; <=> CO2; + H+ + NADH; + UDP-L-Ara4O; |
| RP01568 | R01518 | 452 | TRIRE0077656 | Q747Q8|GPMI_GEOSL | e-127 | 5.4.2.1 | 2-Phospho-D-glycerate; <=> 3-Phospho-D-glycerate; |
| RP01134 | R00837 | 487 | TRIRE0108477 | P39795|TREC_BACSU | e-137 | 3.2.1.93 | alpha,alpha'-Trehalose 6-phosphate; + H2O; <=> D-Glucose 6-phosphate; + D-Glucose; |
| RP04204 | R04559 | 511 | TRIRE0065179 | Q05911|PUR8_YEAST | e-144 | 4.3.2.2 | 1-(5'-Phosphoribosyl)-5-amino-4-(N-succinocarboxamide)-imidazole; <=> Fumarate; + 1-(5'-Phosphoribosyl)-5-amino-4-imidazolecarboxamide; |
| RP00036 | R01858 | 1069 | TRIRE0078439 | P31865|KPYK_TRIRE | 0.0 | 2.7.1.40 | dGTP; + Pyruvate; <=> Phosphoenolpyruvate; + dGDP; |
| RP04102 | R04463 | 1204 | TRIRE0022799 | O14228|PUR4_SCHPO | 0.0 | 6.3.5.3 | L-Glutamine; + ATP; + H2O; + 5'-Phosphoribosyl-N-formylglycinamide; <=> L-Glutamate; + 2-(Formamido)-N1-(5'-phosphoribosyl)acetamidine; + Orthophosphate; + ADP; |
| RP00113 | R01512 | 801 | TRIRE0021406 | P14228|PGK_TRIRE | 0.0 | 2.7.2.3 | 3-Phospho-D-glycerate; + ATP; <=> 3-Phospho-D-glyceroyl phosphate; + ADP; |
| RP01093 | R00771 | 887 | TRIRE0005776 | Q7S986|G6PI_NEUCR | 0.0 | 5.3.1.9 | D-Glucose 6-phosphate; <=> D-Fructose 6-phosphate; |
| RP04543 | R00286 | 416 | TRIRE0123705 | Q96558|UGDH_SOYBN | e-116 | 1.1.1.22 | NAD+; + UDP-glucose; + H2O; <=> UDP-glucuronate; + NADH; + H |
| RP03774 | R04144 | 887 | TRIRE0080872 | Q99148|PUR2_YARLI | 0.0 | 6.3.4.13,6.3.3.1 | Glycine; + ATP; + 5-Phosphoribosylamine; <=> 5'-Phosphoribosylglycinamide; + Orthophosphate; + ADP; |
| RP03775 | R04144 | 887 | TRIRE0080872 | Q99148|PUR2_YARLI | 0.0 | 6.3.4.13,6.3.3.1 | Glycine; + ATP; + 5-Phosphoribosylamine; <=> 5'-Phosphoribosylglycinamide; + Orthophosphate; + ADP; |
| RP01033 | R00658 | 777 | TRIRE0120568 | Q76KF9|ENO_PENCH | 0.0 | 4.2.1.11 | 2-Phospho-D-glycerate; <=> H2O; + Phosphoenolpyruvate; |
| RP00060 | R00725 | 562 | TRIRE0073665 | P33284|HXK_KLULA | e-160 | 2.7.1.1 | ITP; + D-Glucose; <=> IDP; + D-Glucose 6-phosphate; |
| RP01654 | R06590 | 931 | TRIRE0120635 | Q12630|TKT1_KLULA | 0.0 | 2.2.1.1 | D-Ribose 5-phosphate; + Aminofructose 6-phosphate; <=> Iminoerythrose 4-phosphate; + Sedoheptulose 7-phosphate; |
| RP08184 | R04560 | 795 | TRIRE0075506 | P38009|PUR92_YEAST | 0.0 | 2.1.2.3,3.5.4.10 | 1-(5'-Phosphoribosyl)-5-amino-4-imidazolecarboxamide; + 10-Formyltetrahydrofolate; <=> 1-(5'-Phosphoribosyl)-5-formamido-4-imidazolecarboxamide; + Tetrahydrofolate; |
| RP01319 | R01127 | 795 | TRIRE0075506 | P38009|PUR92_YEAST | 0.0 | 2.1.2.3,3.5.4.10 | H2O; + IMP; <=> 1-(5'-Phosphoribosyl)-5-formamido-4-imidazolecarboxamide; |
| RP05915 | R02737 | 729 | TRIRE0077602 | O59921|TPS1_EMENI | 0.0 | 2.4.1.15 | UDP-glucose; + alpha-D-Glucose 6-phosphate <=> alpha,alpha'-Trehalose 6-phosphate; + UDP; |
| RP11137 | R01843 | 947 | TRIRE0002091 | Q4W9B8|K6PF_ASPFU | 0.0 | 2.7.1.11 | ATP; + Sedoheptulose 7-phosphate; <=> Sedoheptulose 1,7-bisphosphate; + ADP; |
| RP01278 | R01072 | 485 | TRIRE0120952 | P41390|PUR1_SCHPO | e-136 | 2.4.2.14 | L-Glutamate; + Diphosphate; + 5-Phosphoribosylamine; <=> 5-Phospho-alpha-D-ribose 1-diphosphate; + L-Glutamine; + H2O; |
| RP03838 | R04208 | 887 | TRIRE0080872 | Q99148|PUR2_YARLI | 0.0 | 6.3.4.13,6.3.3.1 | 2-(Formamido)-N1-(5'-phosphoribosyl)acetamidine; + ATP; <=> Aminoimidazole ribotide; + Orthophosphate; + ADP; |
| RP07975 | R04209 | 419 | TRIRE0105832 | P21264|PUR6_YEAST | e-116 | 4.1.1.21 | 1-(5-Phospho-D-ribosyl)-5-amino-4-imidazolecarboxylate; <=> CO2; + Aminoimidazole ribotide; |
| RP10096 | R06974 | 80 | TRIRE0105832 | Q58881|PURT_METJA | 1e-14 | 2.1.2.- | Formate; + ATP; + 5'-Phosphoribosylglycinamide; <=> 5'-Phosphoribosyl-N-formylglycinamide; + Orthophosphate; + ADP; |
| RP04241 | R04591 | 265 | TRIRE0043662 | P27616|PUR7_YEAST | 8e-71 | 6.3.2.6 | L-Aspartate; + ATP; + 1-(5-Phospho-D-ribosyl)-5-amino-4-imidazolecarboxylate; <=> 1-(5'-Phosphoribosyl)-5-amino-4-(N-succinocarboxamide)-imidazole; + Orthophosphate; + ADP; |
| RP08033 | R04325 | 714 | TRIRE0080872 | P21872|PUR2_CHICK | 0.0 | 6.3.4.13,6.3.3.1,2.1.2.2 | 10-Formyltetrahydrofolate; + 5'-Phosphoribosylglycinamide; <=> 5'-Phosphoribosyl-N-formylglycinamide; + Tetrahydrofolate; |
| RP03839 | R04209 | 419 | TRIRE0105832 | P21264|PUR6_YEAST | e-116 | 4.1.1.21 | 1-(5-Phospho-D-ribosyl)-5-amino-4-imidazolecarboxylate; <=> CO2; + Aminoimidazole ribotide; |
| RP13340 | R01827 | 443 | TRIRE0123026 | O42700|TAL1_SCHPO | e-124 | 2.2.1.2 | Sedoheptulose 7-phosphate; + D-Glyceraldehyde 3-phosphate; <=> D-Erythrose 4-phosphate + beta-D-Fructose 6-phosphate |
| RP01790 | R01830 | 931 | TRIRE0120635 | Q12630|TKT1_KLULA | 0.0 | 2.2.1.1 | D-Glyceraldehyde 3-phosphate; + beta-D-Fructose 6-phosphate <=> D-Xylulose 5-phosphate + D-Erythrose 4-phosphate |
| RP10097 | R06975 | 320 | TRIRE0077714 | P48445|BPL1_YEAST | 7e-87 | 6.3.4.-,6.3.4.9,6.3.4.10,6.3.4.11,6.3.4.15 | 1-(5'-Phosphoribosyl)-5-amino-4-imidazolecarboxamide; + Formate; + ATP; <=> 1-(5'-Phosphoribosyl)-5-formamido-4-imidazolecarboxamide; + Orthophosphate; + ADP; |
| RP00649 | R01067 | 931 | TRIRE0120635 | Q12630|TKT1_KLULA | 0.0 | 2.2.1.1 | D-Fructose 6-phosphate; + D-Glyceraldehyde 3-phosphate; <=> D-Xylulose 5-phosphate + D-Erythrose 4-phosphate |
| RP01255 | R01049 | 416 | TRIRE0022826 | Q4R4R7|PRPS2_MACFA | e-116 | 2.7.6.1 | D-Ribose 5-phosphate; + ATP; <=> 5-Phospho-alpha-D-ribose 1-diphosphate; + AMP; |
| RP01789 | R01829 | 553 | TRIRE0023200 | Q9HGY9|ALF_ASPOR | e-157 | 4.1.2.13 | Sedoheptulose 1,7-bisphosphate; <=> Glycerone phosphate; + D-Erythrose 4-phosphate |
| RP05698 | R00006 | 793 | TRIRE0074123 | P07342|ILVB_YEAST | 0.0 | 2.2.1.6 | CO2; + 2-Acetolactate <=> Pyruvate; |
| RP00749 | R04325 | 714 | TRIRE0080872 | P21872|PUR2_CHICK | 0.0 | 6.3.4.13,6.3.3.1,2.1.2.2 | 10-Formyltetrahydrofolate; + 5'-Phosphoribosylglycinamide; <=> 5'-Phosphoribosyl-N-formylglycinamide; + Tetrahydrofolate; |
| RP00395 | R01061 | 612 | TRIRE0119735 | P17730|G3P2_TRIKO | e-175 | 1.2.1.12 | NAD+; + D-Glyceraldehyde 3-phosphate; + Orthophosphate; <=> NADH; + 3-Phospho-D-glyceroyl phosphate; + H |
| RP03735 | R00519 | 637 | TRIRE0121298 | Q07103|FDH_NEUCR | 0.0 | 1.2.1.2 | NAD+; + Formate; <=> CO2; + NADH; + H |
| RP04205 | R04560 | 795 | TRIRE0075506 | P38009|PUR92_YEAST | 0.0 | 2.1.2.3,3.5.4.10 | 1-(5'-Phosphoribosyl)-5-amino-4-imidazolecarboxamide; + 10-Formyltetrahydrofolate; <=> 1-(5'-Phosphoribosyl)-5-formamido-4-imidazolecarboxamide; + Tetrahydrofolate; |
| RP06726 | R01827 | 443 | TRIRE0123026 | O42700|TAL1_SCHPO | e-124 | 2.2.1.2 | Sedoheptulose 7-phosphate; + D-Glyceraldehyde 3-phosphate; <=> D-Erythrose 4-phosphate + beta-D-Fructose 6-phosphate |
Pathway diagram (see pathway with molecule structures instead)
