Back to all pathways
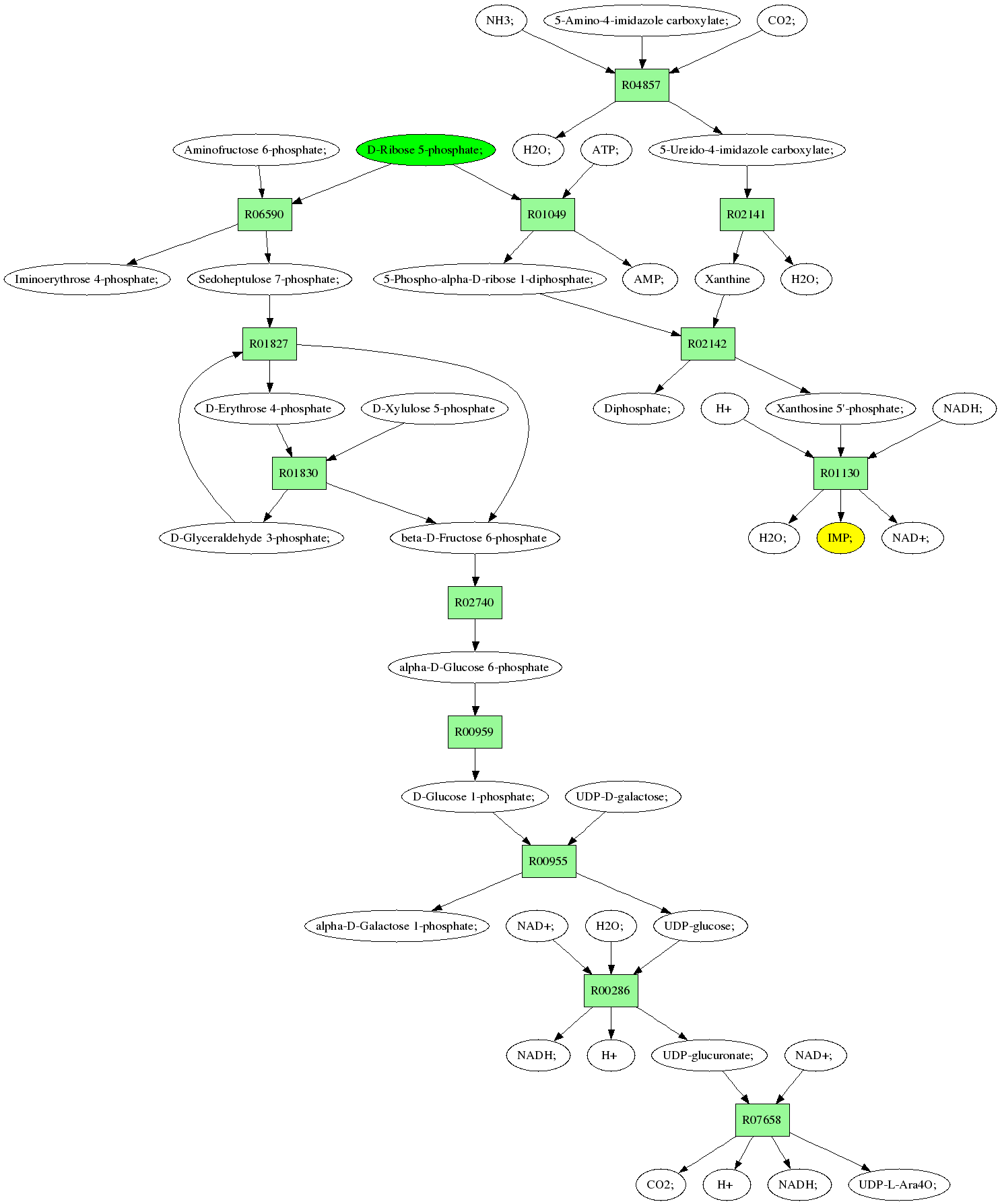
Sources: D-Ribose 5-phosphate; (C00117)
Target:IMP; (C00130)
Z: 0.6
Composite map: C00117->C00130:[10->8,12->3,6->11,6->17,7->12,8->13]
Showing 1 best reactions for each rpair.
| RPAIR | Reaction | Score | Seq1 | Seq2 | Evalue | ECs | Equation |
|---|---|---|---|---|---|---|---|
| RP06552 | R07658 | 1397 | TRIRE0002392 | Q01373|FOX2_NEUCR | 0.0 | 4.2.1.-,1.1.1.- | UDP-glucuronate; + NAD+; <=> CO2; + H+ + NADH; + UDP-L-Ara4O; |
| RP01790 | R01830 | 931 | TRIRE0120635 | Q12630|TKT1_KLULA | 0.0 | 2.2.1.1 | D-Glyceraldehyde 3-phosphate; + beta-D-Fructose 6-phosphate <=> D-Xylulose 5-phosphate + D-Erythrose 4-phosphate |
| RP08324 | R04857 | 161 | TRIRE0059549 | O32149|ALLC_BACSU | 3e-39 | 3.5.3.- | H2O; + 5-Ureido-4-imidazole carboxylate; <=> NH3; + 5-Amino-4-imidazole carboxylate; + CO2; |
| RP01995 | R02142 | 214 | TRIRE0061219 | Q04178|HPRT_YEAST | 6e-56 | 2.4.2.8 | Diphosphate; + Xanthosine 5'-phosphate; <=> Xanthine + 5-Phospho-alpha-D-ribose 1-diphosphate; |
| RP00196 | R00955 | 769 | TRIRE0111074 | Q96UI1|GAL7_TRIRE | 0.0 | 2.7.7.12 | alpha-D-Galactose 1-phosphate; + UDP-glucose; <=> D-Glucose 1-phosphate; + UDP-D-galactose; |
| RP04543 | R00286 | 416 | TRIRE0123705 | Q96558|UGDH_SOYBN | e-116 | 1.1.1.22 | NAD+; + UDP-glucose; + H2O; <=> UDP-glucuronate; + NADH; + H |
| RP04472 | R04857 | 161 | TRIRE0059549 | O32149|ALLC_BACSU | 3e-39 | 3.5.3.- | H2O; + 5-Ureido-4-imidazole carboxylate; <=> NH3; + 5-Amino-4-imidazole carboxylate; + CO2; |
| RP01321 | R01130 | 663 | TRIRE0079545 | P50094|IMDH4_YEAST | 0.0 | 1.1.1.205 | NAD+; + H2O; + IMP; <=> Xanthosine 5'-phosphate; + NADH; + H |
| RP01255 | R01049 | 416 | TRIRE0022826 | Q4R4R7|PRPS2_MACFA | e-116 | 2.7.6.1 | D-Ribose 5-phosphate; + ATP; <=> 5-Phospho-alpha-D-ribose 1-diphosphate; + AMP; |
| RP02454 | R02740 | 887 | TRIRE0005776 | Q7S986|G6PI_NEUCR | 0.0 | 5.3.1.9 | alpha-D-Glucose 6-phosphate <=> beta-D-Fructose 6-phosphate |
| RP06864 | R02142 | 214 | TRIRE0061219 | Q04178|HPRT_YEAST | 6e-56 | 2.4.2.8 | Diphosphate; + Xanthosine 5'-phosphate; <=> Xanthine + 5-Phospho-alpha-D-ribose 1-diphosphate; |
| RP01654 | R06590 | 931 | TRIRE0120635 | Q12630|TKT1_KLULA | 0.0 | 2.2.1.1 | D-Ribose 5-phosphate; + Aminofructose 6-phosphate; <=> Iminoerythrose 4-phosphate; + Sedoheptulose 7-phosphate; |
| RP01994 | R02141 | 150 | TRIRE0123795 | P81006|HYDL_ARTAU | 8e-36 | 3.5.2.- | Xanthine + H2O; <=> 5-Ureido-4-imidazole carboxylate; |
| RP01197 | R00959 | 850 | TRIRE0021836 | Q4WY53|PGM_ASPFU | 0.0 | 5.4.2.2 | D-Glucose 1-phosphate; <=> alpha-D-Glucose 6-phosphate |
| RP06726 | R01827 | 443 | TRIRE0123026 | O42700|TAL1_SCHPO | e-124 | 2.2.1.2 | Sedoheptulose 7-phosphate; + D-Glyceraldehyde 3-phosphate; <=> D-Erythrose 4-phosphate + beta-D-Fructose 6-phosphate |
Pathway diagram (see pathway with molecule structures instead)
