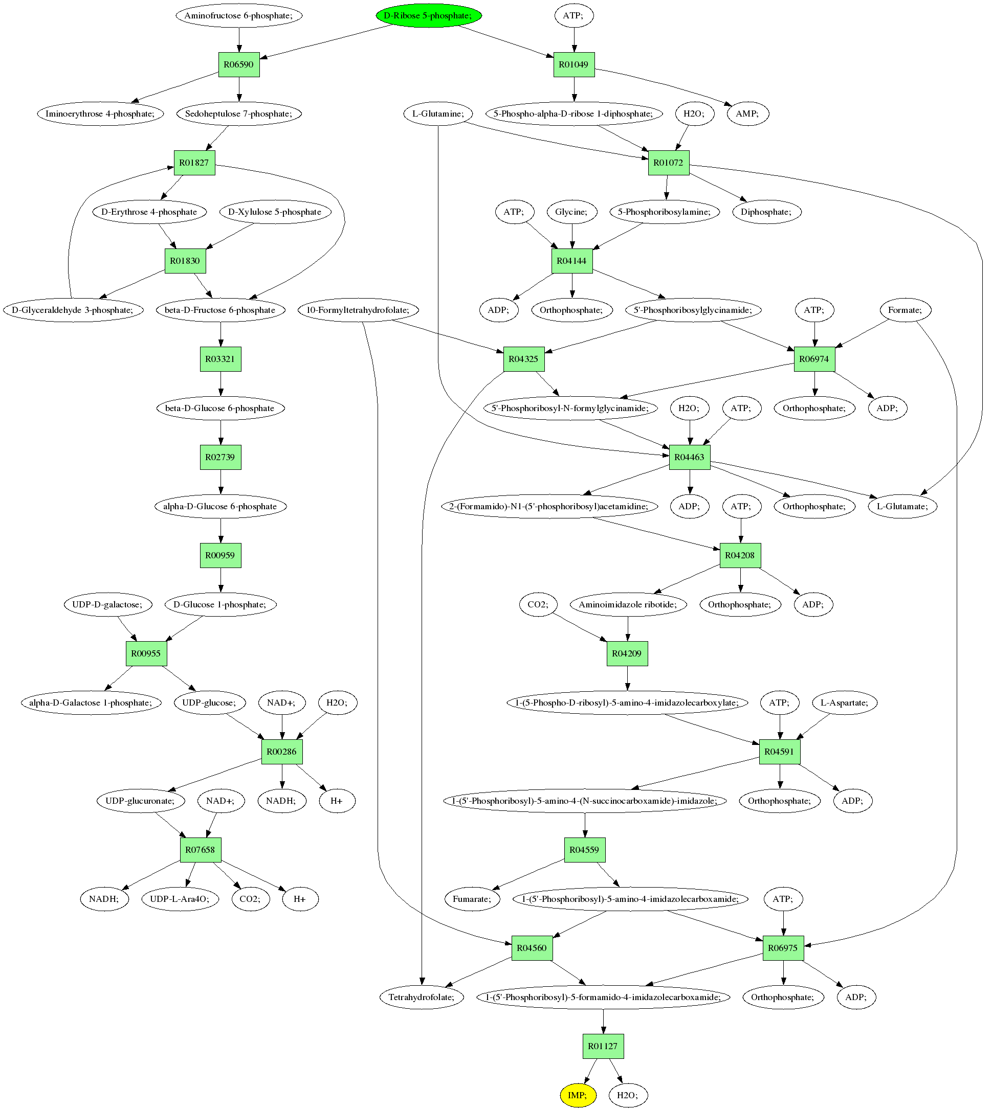
Back to all pathways
Sources: D-Ribose 5-phosphate; (C00117)
Target:IMP; (C00130)
Z: 0.6
Composite map: C00117->C00130:[10->8,12->3,6->10,6->17,7->12,8->13]
Showing 1 best reactions for each rpair.
| RPAIR | Reaction | Score | Seq1 | Seq2 | Evalue | ECs | Equation |
|---|---|---|---|---|---|---|---|
| RP06552 | R07658 | 1397 | TRIRE0002392 | Q01373|FOX2_NEUCR | 0.0 | 4.2.1.-,1.1.1.- | UDP-glucuronate; + NAD+; <=> CO2; + H+ + NADH; + UDP-L-Ara4O; |
| RP03774 | R04144 | 887 | TRIRE0080872 | Q99148|PUR2_YARLI | 0.0 | 6.3.4.13,6.3.3.1 | Glycine; + ATP; + 5-Phosphoribosylamine; <=> 5'-Phosphoribosylglycinamide; + Orthophosphate; + ADP; |
| RP04204 | R04559 | 511 | TRIRE0065179 | Q05911|PUR8_YEAST | e-144 | 4.3.2.2 | 1-(5'-Phosphoribosyl)-5-amino-4-(N-succinocarboxamide)-imidazole; <=> Fumarate; + 1-(5'-Phosphoribosyl)-5-amino-4-imidazolecarboxamide; |
| RP10096 | R06974 | 80 | TRIRE0105832 | Q58881|PURT_METJA | 1e-14 | 2.1.2.- | Formate; + ATP; + 5'-Phosphoribosylglycinamide; <=> 5'-Phosphoribosyl-N-formylglycinamide; + Orthophosphate; + ADP; |
| RP04102 | R04463 | 1204 | TRIRE0022799 | O14228|PUR4_SCHPO | 0.0 | 6.3.5.3 | L-Glutamine; + ATP; + H2O; + 5'-Phosphoribosyl-N-formylglycinamide; <=> L-Glutamate; + 2-(Formamido)-N1-(5'-phosphoribosyl)acetamidine; + Orthophosphate; + ADP; |
| RP00196 | R00955 | 769 | TRIRE0111074 | Q96UI1|GAL7_TRIRE | 0.0 | 2.7.7.12 | alpha-D-Galactose 1-phosphate; + UDP-glucose; <=> D-Glucose 1-phosphate; + UDP-D-galactose; |
| RP04543 | R00286 | 416 | TRIRE0123705 | Q96558|UGDH_SOYBN | e-116 | 1.1.1.22 | NAD+; + UDP-glucose; + H2O; <=> UDP-glucuronate; + NADH; + H |
| RP02453 | R02739 | 887 | TRIRE0005776 | Q7S986|G6PI_NEUCR | 0.0 | 5.3.1.9 | alpha-D-Glucose 6-phosphate <=> beta-D-Glucose 6-phosphate |
| RP01654 | R06590 | 931 | TRIRE0120635 | Q12630|TKT1_KLULA | 0.0 | 2.2.1.1 | D-Ribose 5-phosphate; + Aminofructose 6-phosphate; <=> Iminoerythrose 4-phosphate; + Sedoheptulose 7-phosphate; |
| RP08184 | R04560 | 795 | TRIRE0075506 | P38009|PUR92_YEAST | 0.0 | 2.1.2.3,3.5.4.10 | 1-(5'-Phosphoribosyl)-5-amino-4-imidazolecarboxamide; + 10-Formyltetrahydrofolate; <=> 1-(5'-Phosphoribosyl)-5-formamido-4-imidazolecarboxamide; + Tetrahydrofolate; |
| RP01319 | R01127 | 795 | TRIRE0075506 | P38009|PUR92_YEAST | 0.0 | 2.1.2.3,3.5.4.10 | H2O; + IMP; <=> 1-(5'-Phosphoribosyl)-5-formamido-4-imidazolecarboxamide; |
| RP08033 | R04325 | 714 | TRIRE0080872 | P21872|PUR2_CHICK | 0.0 | 6.3.4.13,6.3.3.1,2.1.2.2 | 10-Formyltetrahydrofolate; + 5'-Phosphoribosylglycinamide; <=> 5'-Phosphoribosyl-N-formylglycinamide; + Tetrahydrofolate; |
| RP01197 | R00959 | 850 | TRIRE0021836 | Q4WY53|PGM_ASPFU | 0.0 | 5.4.2.2 | D-Glucose 1-phosphate; <=> alpha-D-Glucose 6-phosphate |
| RP03838 | R04208 | 887 | TRIRE0080872 | Q99148|PUR2_YARLI | 0.0 | 6.3.4.13,6.3.3.1 | 2-(Formamido)-N1-(5'-phosphoribosyl)acetamidine; + ATP; <=> Aminoimidazole ribotide; + Orthophosphate; + ADP; |
| RP01278 | R01072 | 485 | TRIRE0120952 | P41390|PUR1_SCHPO | e-136 | 2.4.2.14 | L-Glutamate; + Diphosphate; + 5-Phosphoribosylamine; <=> 5-Phospho-alpha-D-ribose 1-diphosphate; + L-Glutamine; + H2O; |
| RP04241 | R04591 | 265 | TRIRE0043662 | P27616|PUR7_YEAST | 8e-71 | 6.3.2.6 | L-Aspartate; + ATP; + 1-(5-Phospho-D-ribosyl)-5-amino-4-imidazolecarboxylate; <=> 1-(5'-Phosphoribosyl)-5-amino-4-(N-succinocarboxamide)-imidazole; + Orthophosphate; + ADP; |
| RP03839 | R04209 | 419 | TRIRE0105832 | P21264|PUR6_YEAST | e-116 | 4.1.1.21 | 1-(5-Phospho-D-ribosyl)-5-amino-4-imidazolecarboxylate; <=> CO2; + Aminoimidazole ribotide; |
| RP07975 | R04209 | 419 | TRIRE0105832 | P21264|PUR6_YEAST | e-116 | 4.1.1.21 | 1-(5-Phospho-D-ribosyl)-5-amino-4-imidazolecarboxylate; <=> CO2; + Aminoimidazole ribotide; |
| RP01790 | R01830 | 931 | TRIRE0120635 | Q12630|TKT1_KLULA | 0.0 | 2.2.1.1 | D-Glyceraldehyde 3-phosphate; + beta-D-Fructose 6-phosphate <=> D-Xylulose 5-phosphate + D-Erythrose 4-phosphate |
| RP10097 | R06975 | 320 | TRIRE0077714 | P48445|BPL1_YEAST | 7e-87 | 6.3.4.-,6.3.4.9,6.3.4.10,6.3.4.11,6.3.4.15 | 1-(5'-Phosphoribosyl)-5-amino-4-imidazolecarboxamide; + Formate; + ATP; <=> 1-(5'-Phosphoribosyl)-5-formamido-4-imidazolecarboxamide; + Orthophosphate; + ADP; |
| RP02940 | R03321 | 887 | TRIRE0005776 | Q7S986|G6PI_NEUCR | 0.0 | 5.3.1.9 | beta-D-Glucose 6-phosphate <=> beta-D-Fructose 6-phosphate |
| RP01255 | R01049 | 416 | TRIRE0022826 | Q4R4R7|PRPS2_MACFA | e-116 | 2.7.6.1 | D-Ribose 5-phosphate; + ATP; <=> 5-Phospho-alpha-D-ribose 1-diphosphate; + AMP; |
| RP00749 | R04325 | 714 | TRIRE0080872 | P21872|PUR2_CHICK | 0.0 | 6.3.4.13,6.3.3.1,2.1.2.2 | 10-Formyltetrahydrofolate; + 5'-Phosphoribosylglycinamide; <=> 5'-Phosphoribosyl-N-formylglycinamide; + Tetrahydrofolate; |
| RP03775 | R04144 | 887 | TRIRE0080872 | Q99148|PUR2_YARLI | 0.0 | 6.3.4.13,6.3.3.1 | Glycine; + ATP; + 5-Phosphoribosylamine; <=> 5'-Phosphoribosylglycinamide; + Orthophosphate; + ADP; |
| RP04205 | R04560 | 795 | TRIRE0075506 | P38009|PUR92_YEAST | 0.0 | 2.1.2.3,3.5.4.10 | 1-(5'-Phosphoribosyl)-5-amino-4-imidazolecarboxamide; + 10-Formyltetrahydrofolate; <=> 1-(5'-Phosphoribosyl)-5-formamido-4-imidazolecarboxamide; + Tetrahydrofolate; |
| RP06726 | R01827 | 443 | TRIRE0123026 | O42700|TAL1_SCHPO | e-124 | 2.2.1.2 | Sedoheptulose 7-phosphate; + D-Glyceraldehyde 3-phosphate; <=> D-Erythrose 4-phosphate + beta-D-Fructose 6-phosphate |
Pathway diagram (see pathway with molecule structures instead)
