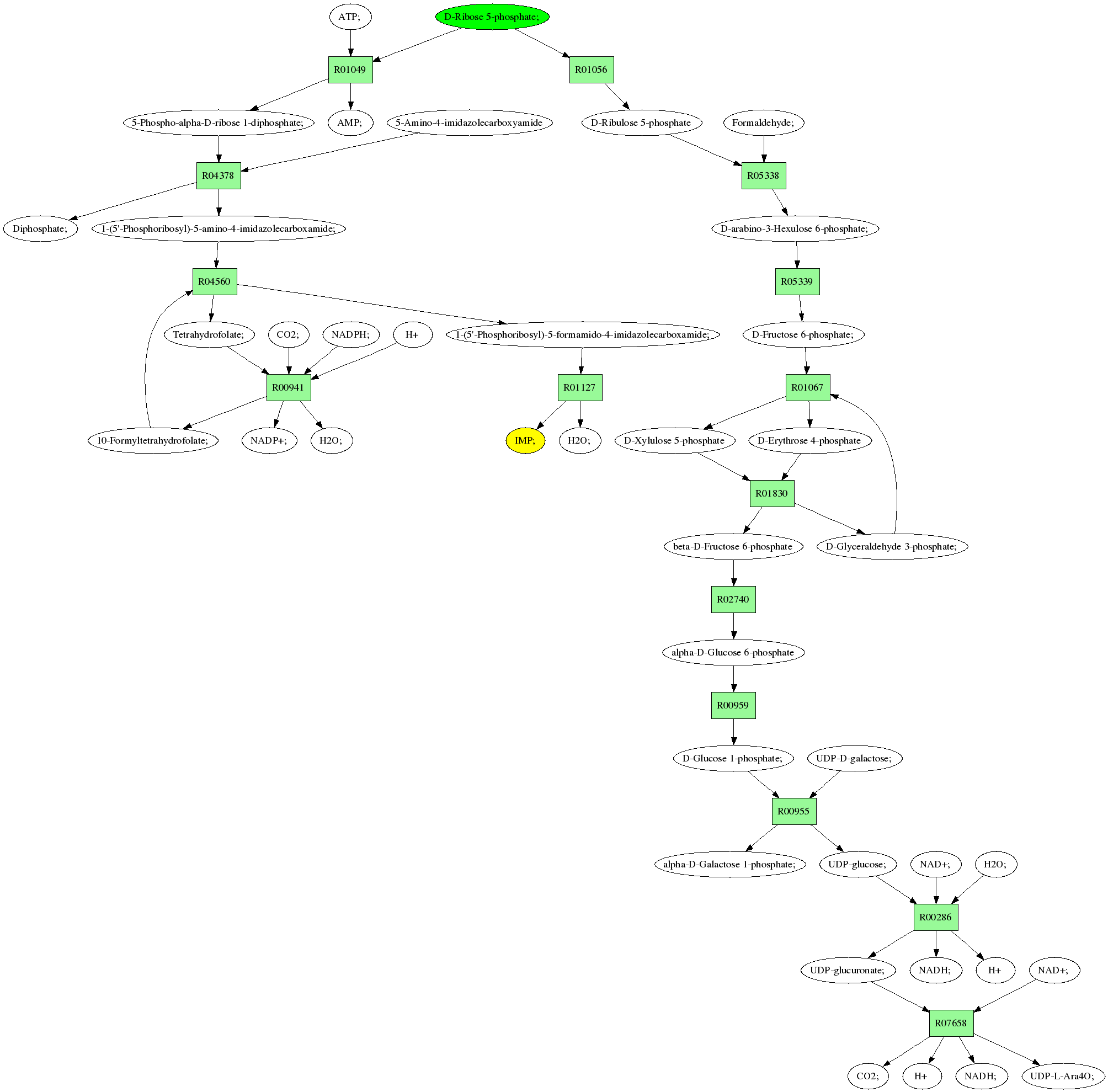
Back to all pathways
Sources: D-Ribose 5-phosphate; (C00117)
Target:IMP; (C00130)
Z: 0.6
Composite map: C00117->C00130:[10->8,12->3,6->11,6->17,7->12,8->13]
Showing 1 best reactions for each rpair.
| RPAIR | Reaction | Score | Seq1 | Seq2 | Evalue | ECs | Equation |
|---|---|---|---|---|---|---|---|
| RP06552 | R07658 | 1397 | TRIRE0002392 | Q01373|FOX2_NEUCR | 0.0 | 4.2.1.-,1.1.1.- | UDP-glucuronate; + NAD+; <=> CO2; + H+ + NADH; + UDP-L-Ara4O; |
| RP01095 | R05339 | 342 | TRIRE0074379 | Q92254|ERG2_NEUCR | 2e-94 | 5.-.-.- | D-arabino-3-Hexulose 6-phosphate; <=> D-Fructose 6-phosphate; |
| RP01262 | R01056 | 125 | TRIRE0120267 | Q12189|RPIA_YEAST | 7e-29 | 5.3.1.6 | D-Ribose 5-phosphate; <=> D-Ribulose 5-phosphate |
| RP04021 | R04378 | 187 | TRIRE0079373 | Q6CA53|APT_YARLI | 1e-47 | 2.4.2.7 | Diphosphate; + 1-(5'-Phosphoribosyl)-5-amino-4-imidazolecarboxamide; <=> 5-Amino-4-imidazolecarboxyamide + 5-Phospho-alpha-D-ribose 1-diphosphate; |
| RP01790 | R01830 | 931 | TRIRE0120635 | Q12630|TKT1_KLULA | 0.0 | 2.2.1.1 | D-Glyceraldehyde 3-phosphate; + beta-D-Fructose 6-phosphate <=> D-Xylulose 5-phosphate + D-Erythrose 4-phosphate |
| RP01197 | R00959 | 850 | TRIRE0021836 | Q4WY53|PGM_ASPFU | 0.0 | 5.4.2.2 | D-Glucose 1-phosphate; <=> alpha-D-Glucose 6-phosphate |
| RP00649 | R01067 | 931 | TRIRE0120635 | Q12630|TKT1_KLULA | 0.0 | 2.2.1.1 | D-Fructose 6-phosphate; + D-Glyceraldehyde 3-phosphate; <=> D-Xylulose 5-phosphate + D-Erythrose 4-phosphate |
| RP04543 | R00286 | 416 | TRIRE0123705 | Q96558|UGDH_SOYBN | e-116 | 1.1.1.22 | NAD+; + UDP-glucose; + H2O; <=> UDP-glucuronate; + NADH; + H |
| RP01255 | R01049 | 416 | TRIRE0022826 | Q4R4R7|PRPS2_MACFA | e-116 | 2.7.6.1 | D-Ribose 5-phosphate; + ATP; <=> 5-Phospho-alpha-D-ribose 1-diphosphate; + AMP; |
| RP02454 | R02740 | 887 | TRIRE0005776 | Q7S986|G6PI_NEUCR | 0.0 | 5.3.1.9 | alpha-D-Glucose 6-phosphate <=> beta-D-Fructose 6-phosphate |
| RP06373 | R00941 | 418 | TRIRE0060418 | Q8R0Y6|FTHFD_MOUSE | e-116 | 1.5.1.6 | NADP+; + 10-Formyltetrahydrofolate; + H2O; <=> CO2; + NADPH; + H+ + Tetrahydrofolate; |
| RP04020 | R04378 | 187 | TRIRE0079373 | Q6CA53|APT_YARLI | 1e-47 | 2.4.2.7 | Diphosphate; + 1-(5'-Phosphoribosyl)-5-amino-4-imidazolecarboxamide; <=> 5-Amino-4-imidazolecarboxyamide + 5-Phospho-alpha-D-ribose 1-diphosphate; |
| RP08184 | R04560 | 795 | TRIRE0075506 | P38009|PUR92_YEAST | 0.0 | 2.1.2.3,3.5.4.10 | 1-(5'-Phosphoribosyl)-5-amino-4-imidazolecarboxamide; + 10-Formyltetrahydrofolate; <=> 1-(5'-Phosphoribosyl)-5-formamido-4-imidazolecarboxamide; + Tetrahydrofolate; |
| RP01319 | R01127 | 795 | TRIRE0075506 | P38009|PUR92_YEAST | 0.0 | 2.1.2.3,3.5.4.10 | H2O; + IMP; <=> 1-(5'-Phosphoribosyl)-5-formamido-4-imidazolecarboxamide; |
| RP00196 | R00955 | 769 | TRIRE0111074 | Q96UI1|GAL7_TRIRE | 0.0 | 2.7.7.12 | alpha-D-Galactose 1-phosphate; + UDP-glucose; <=> D-Glucose 1-phosphate; + UDP-D-galactose; |
| RP01576 | R05338 | 1101 | TRIRE0077481 | Q608B0|PHK_METCA | 0.0 | 4.1.2.- | D-Ribulose 5-phosphate + Formaldehyde; <=> D-arabino-3-Hexulose 6-phosphate; |
| RP04205 | R04560 | 795 | TRIRE0075506 | P38009|PUR92_YEAST | 0.0 | 2.1.2.3,3.5.4.10 | 1-(5'-Phosphoribosyl)-5-amino-4-imidazolecarboxamide; + 10-Formyltetrahydrofolate; <=> 1-(5'-Phosphoribosyl)-5-formamido-4-imidazolecarboxamide; + Tetrahydrofolate; |
Pathway diagram (see pathway with molecule structures instead)
