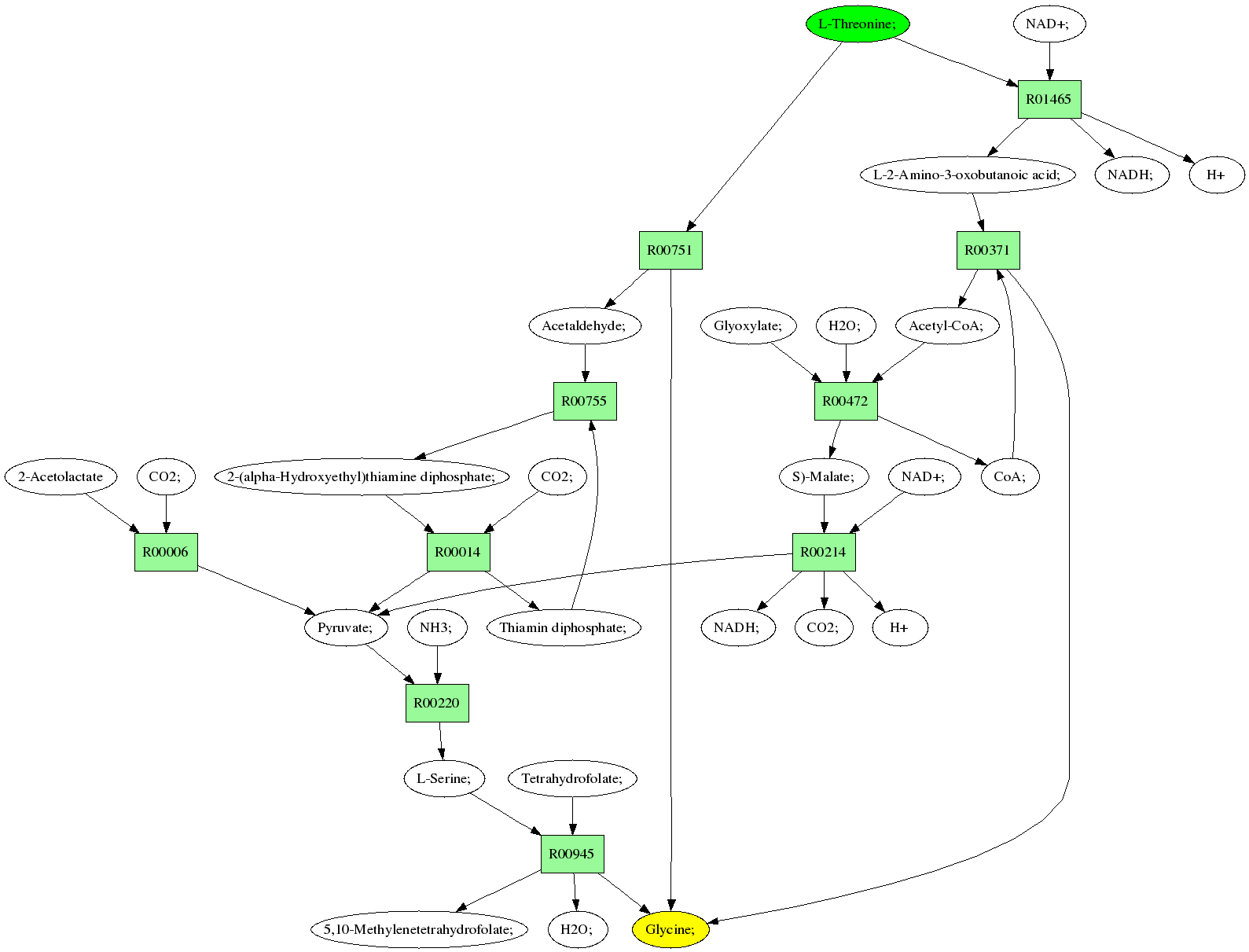
Back to all pathways
Sources: L-Threonine; (C00188)
Target:Glycine; (C00037)
Z: 1.0
Composite map: C00188->C00037:[2->1,2->2]
Showing 1 best reactions for each rpair.
| RPAIR | Reaction | Score | Seq1 | Seq2 | Evalue | ECs | Equation |
|---|---|---|---|---|---|---|---|
| RP01089 | R00755 | 759 | TRIRE0121534 | Q4WXX9|PDC_ASPFU | 0.0 | 4.1.1.1 | Thiamin diphosphate; + Acetaldehyde; <=> 2-(alpha-Hydroxyethyl)thiamine diphosphate; |
| RP08936 | R00371 | 752 | TRIRE0057947 | Q7RVY5|HEM1_NEUCR | 0.0 | 2.3.1.37 | Acetyl-CoA; + Glycine; <=> CoA; + L-2-Amino-3-oxobutanoic acid; |
| RP01528 | R01465 | 159 | TRIRE0081271 | Q72L62|TDH_THET2 | 1e-38 | 1.1.1.103 | NAD+; + L-Threonine; <=> L-2-Amino-3-oxobutanoic acid; + NADH; + H |
| RP02918 | R00014 | 793 | TRIRE0074123 | P07342|ILVB_YEAST | 0.0 | 2.2.1.6 | Thiamin diphosphate; + Pyruvate; <=> CO2; + 2-(alpha-Hydroxyethyl)thiamine diphosphate; |
| RP04290 | R00220 | 548 | TRIRE0004064 | O42615|THDH_ARXAD | e-156 | 4.3.1.19 | L-Serine; <=> NH3; + Pyruvate; |
| RP06101 | R00214 | 527 | TRIRE0062153 | P36013|MAOM_YEAST | e-149 | 1.1.1.38 | S)-Malate; + NAD+; <=> CO2; + H+ + NADH; + Pyruvate; |
| RP06172 | R00472 | 966 | TRIRE0079271 | P28345|MASY_NEUCR | 0.0 | 2.3.3.9 | CoA; + S)-Malate; <=> Acetyl-CoA; + Glyoxylate; + H2O; |
| RP05698 | R00006 | 793 | TRIRE0074123 | P07342|ILVB_YEAST | 0.0 | 2.2.1.6 | CO2; + 2-Acetolactate <=> Pyruvate; |
| RP00301 | R00945 | 819 | TRIRE0121686 | P34898|GLYC_NEUCR | 0.0 | 2.1.2.1 | 5,10-Methylenetetrahydrofolate; + H2O; + Glycine; <=> L-Serine; + Tetrahydrofolate; |
| RP01086 | R00751 | 280 | TRIRE0123223 | O13940|GLY1_SCHPO | 4e-75 | 4.1.2.5 | L-Threonine; <=> Glycine; + Acetaldehyde; |
Pathway diagram (see pathway with molecule structures instead)
