Back to all pathways
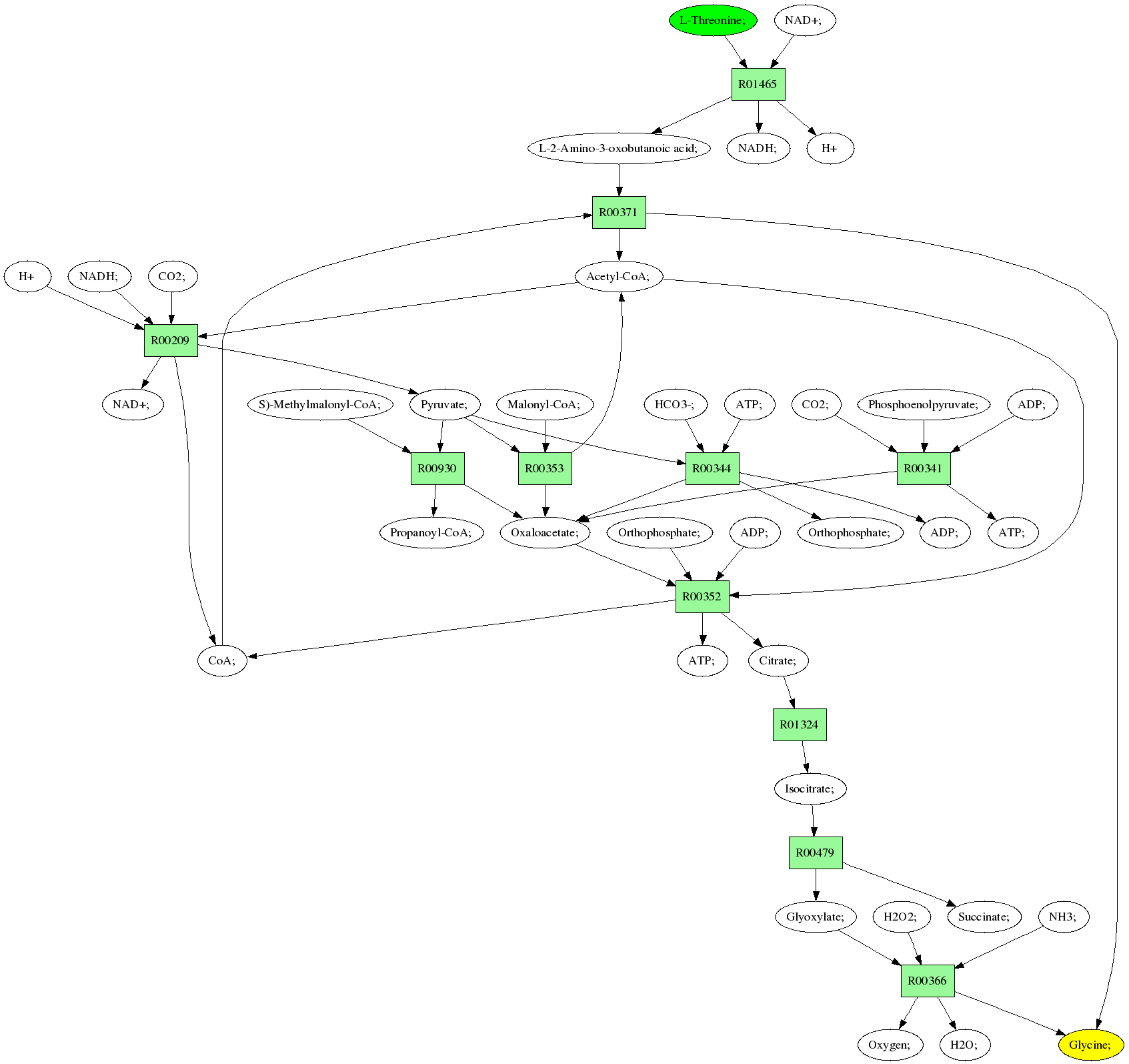
Sources: L-Threonine; (C00188)
Target:Glycine; (C00037)
Z: 0.5
Composite map: C00188->C00037:[5->2]
Showing 1 best reactions for each rpair.
| RPAIR | Reaction | Score | Seq1 | Seq2 | Evalue | ECs | Equation |
|---|---|---|---|---|---|---|---|
| RP00043 | R00366 | 508 | TRIRE0002521 | P24552|OXDA_FUSSO | e-144 | 1.4.3.3 | Oxygen; + Glycine; + H2O; <=> H2O2; + Glyoxylate; + NH3; |
| RP00177 | R00352 | 1107 | TRIRE0121824 | Q8X097|ACL1_NEUCR | 0.0 | 2.3.3.8 | CoA; + Citrate; + ATP; <=> Oxaloacetate; + Acetyl-CoA; + Orthophosphate; + ADP; |
| RP08742 | R00353 | 225 | TRIRE0064345 | Q8GBW6|12S_PROFR | 2e-58 | 2.1.3.1 | Malonyl-CoA; + Pyruvate; <=> Oxaloacetate; + Acetyl-CoA; |
| RP06369 | R00930 | 225 | TRIRE0064345 | Q8GBW6|12S_PROFR | 2e-58 | 2.1.3.1 | S)-Methylmalonyl-CoA; + Pyruvate; <=> Oxaloacetate; + Propanoyl-CoA; |
| RP00931 | R00479 | 926 | TRIRE0021758 | Q8J232|ACEA_MAGGR | 0.0 | 4.1.3.1 | Isocitrate; <=> Succinate; + Glyoxylate; |
| RP05067 | R00344 | 1827 | TRIRE0021957 | O93918|PYC_ASPTE | 0.0 | 6.4.1.1 | HCO3-; + ATP; + Pyruvate; <=> Oxaloacetate; + Orthophosphate; + ADP; |
| RP01528 | R01465 | 159 | TRIRE0081271 | Q72L62|TDH_THET2 | 1e-38 | 1.1.1.103 | NAD+; + L-Threonine; <=> L-2-Amino-3-oxobutanoic acid; + NADH; + H |
| RP00285 | R00209 | 576 | TRIRE0077373 | O00087|DLDH_SCHPO | e-164 | 1.8.1.4 | CoA; + NAD+; + Pyruvate; <=> Acetyl-CoA; + H+ + NADH; + CO2; |
| RP00109 | R00344 | 1827 | TRIRE0021957 | O93918|PYC_ASPTE | 0.0 | 6.4.1.1 | HCO3-; + ATP; + Pyruvate; <=> Oxaloacetate; + Orthophosphate; + ADP; |
| RP01431 | R01324 | 1095 | TRIRE0077336 | P19414|ACON_YEAST | 0.0 | 4.2.1.3 | Citrate; <=> Isocitrate; |
| RP08936 | R00371 | 752 | TRIRE0057947 | Q7RVY5|HEM1_NEUCR | 0.0 | 2.3.1.37 | Acetyl-CoA; + Glycine; <=> CoA; + L-2-Amino-3-oxobutanoic acid; |
| RP05729 | R00341 | 999 | TRIRE0124115 | Q7RVS9|PPCK_NEUCR | 0.0 | 4.1.1.49 | Oxaloacetate; + ATP; <=> CO2; + Phosphoenolpyruvate; + ADP; |
Pathway diagram (see pathway with molecule structures instead)
