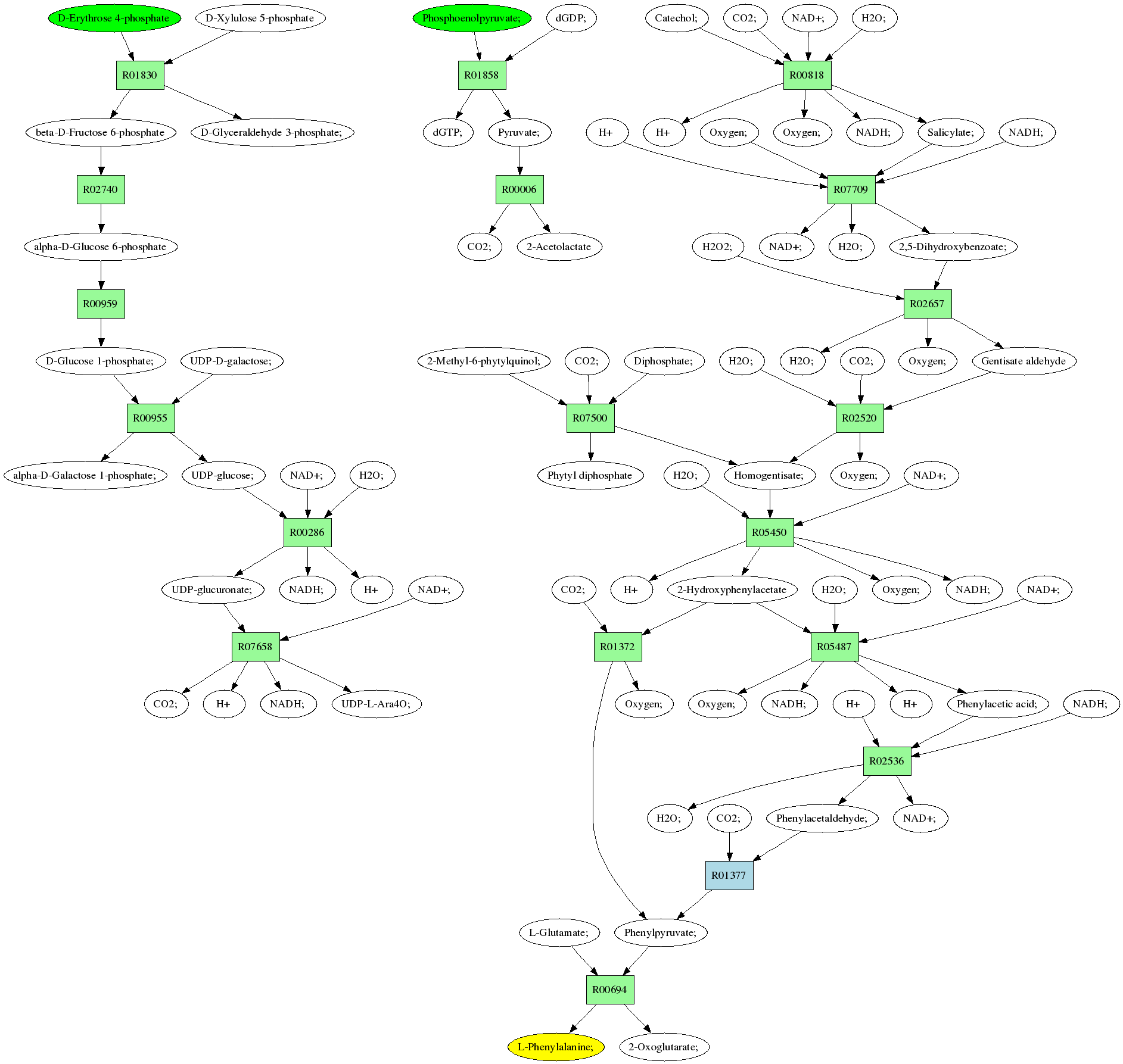
Back to all pathways
Sources: D-Erythrose 4-phosphate (C00279)
Phosphoenolpyruvate; (C00074)
Target:L-Phenylalanine; (C00079)
Z: 0.333333333333
Composite map: C00074->C00079:[7->2,7->5,7->8]
Showing 1 best reactions for each rpair.
| RPAIR | Reaction | Score | Seq1 | Seq2 | Evalue | ECs | Equation |
|---|---|---|---|---|---|---|---|
| RP06552 | R07658 | 1397 | TRIRE0002392 | Q01373|FOX2_NEUCR | 0.0 | 4.2.1.-,1.1.1.- | UDP-glucuronate; + NAD+; <=> CO2; + H+ + NADH; + UDP-L-Ara4O; |
| RP11173 | R07500 | 599 | TRIRE0068728 | Q7S565|COQ1_NEUCR | e-171 | 2.5.1.- | Phytyl diphosphate + Homogentisate; <=> CO2; + Diphosphate; + 2-Methyl-6-phytylquinol; |
| RP01466 | R01377 | 0 | Phenylpyruvate; <=> Phenylacetaldehyde; + CO2; | ||||
| RP00650 | R02536 | 512 | TRIRE0078683 | P47895|AL1A3_HUMAN | e-145 | 1.2.1.5 | Phenylacetaldehyde; + NAD+; + H2O; <=> NADH; + Phenylacetic acid; + H |
| RP00196 | R00955 | 769 | TRIRE0111074 | Q96UI1|GAL7_TRIRE | 0.0 | 2.7.7.12 | alpha-D-Galactose 1-phosphate; + UDP-glucose; <=> D-Glucose 1-phosphate; + UDP-D-galactose; |
| RP04543 | R00286 | 416 | TRIRE0123705 | Q96558|UGDH_SOYBN | e-116 | 1.1.1.22 | NAD+; + UDP-glucose; + H2O; <=> UDP-glucuronate; + NADH; + H |
| RP06005 | R01372 | 665 | TRIRE0121856 | Q872T7|HPPD_NEUCR | 0.0 | 1.13.11.27 | Oxygen; + Phenylpyruvate; <=> CO2; + 2-Hydroxyphenylacetate |
| RP00057 | R00694 | 511 | TRIRE0005233 | P05202|AATM_MOUSE | e-144 | 2.6.1.1 | 2-Oxoglutarate; + L-Phenylalanine; <=> L-Glutamate; + Phenylpyruvate; |
| RP05085 | R05487 | 413 | TRIRE0069696 | P54989|NTAA_CHEHE | e-115 | 1.14.13.- | Oxygen; + NADH; + Phenylacetic acid; + H <=> NAD+; + 2-Hydroxyphenylacetate + H2O; |
| RP01464 | R01372 | 665 | TRIRE0121856 | Q872T7|HPPD_NEUCR | 0.0 | 1.13.11.27 | Oxygen; + Phenylpyruvate; <=> CO2; + 2-Hydroxyphenylacetate |
| RP00564 | R02520 | 243 | TRIRE0023368 | Q51548|PVDA_PSEAE | 5e-64 | 1.13.12.- | Oxygen; + Homogentisate; <=> CO2; + Gentisate aldehyde + H2O; |
| RP00346 | R02657 | 919 | TRIRE0078797 | P48034|ADO_BOVIN | 0.0 | 1.2.3.1 | H2O2; + 2,5-Dihydroxybenzoate; <=> Oxygen; + Gentisate aldehyde + H2O; |
| RP00036 | R01858 | 1069 | TRIRE0078439 | P31865|KPYK_TRIRE | 0.0 | 2.7.1.40 | dGTP; + Pyruvate; <=> Phosphoenolpyruvate; + dGDP; |
| RP06046 | R07500 | 599 | TRIRE0068728 | Q7S565|COQ1_NEUCR | e-171 | 2.5.1.- | Phytyl diphosphate + Homogentisate; <=> CO2; + Diphosphate; + 2-Methyl-6-phytylquinol; |
| RP11191 | R07709 | 413 | TRIRE0069696 | P54989|NTAA_CHEHE | e-115 | 1.14.13.- | Oxygen; + Salicylate; + NADH; + H <=> 2,5-Dihydroxybenzoate; + NAD+; + H2O; |
| RP01790 | R01830 | 931 | TRIRE0120635 | Q12630|TKT1_KLULA | 0.0 | 2.2.1.1 | D-Glyceraldehyde 3-phosphate; + beta-D-Fructose 6-phosphate <=> D-Xylulose 5-phosphate + D-Erythrose 4-phosphate |
| RP05698 | R00006 | 793 | TRIRE0074123 | P07342|ILVB_YEAST | 0.0 | 2.2.1.6 | CO2; + 2-Acetolactate <=> Pyruvate; |
| RP01197 | R00959 | 850 | TRIRE0021836 | Q4WY53|PGM_ASPFU | 0.0 | 5.4.2.2 | D-Glucose 1-phosphate; <=> alpha-D-Glucose 6-phosphate |
| RP06324 | R00818 | 223 | TRIRE0039535 | P23262|NHG1_PSEPU | 5e-58 | 1.14.13.1 | Oxygen; + Salicylate; + NADH; + H <=> Catechol; + CO2; + NAD+; + H2O; |
| RP02454 | R02740 | 887 | TRIRE0005776 | Q7S986|G6PI_NEUCR | 0.0 | 5.3.1.9 | alpha-D-Glucose 6-phosphate <=> beta-D-Fructose 6-phosphate |
| RP05060 | R05450 | 413 | TRIRE0069696 | P54989|NTAA_CHEHE | e-115 | 1.14.13.- | Oxygen; + NADH; + 2-Hydroxyphenylacetate + H <=> Homogentisate; + NAD+; + H2O; |
| RP01120 | R00818 | 223 | TRIRE0039535 | P23262|NHG1_PSEPU | 5e-58 | 1.14.13.1 | Oxygen; + Salicylate; + NADH; + H <=> Catechol; + CO2; + NAD+; + H2O; |
Pathway diagram (see pathway with molecule structures instead)
