Back to all pathways
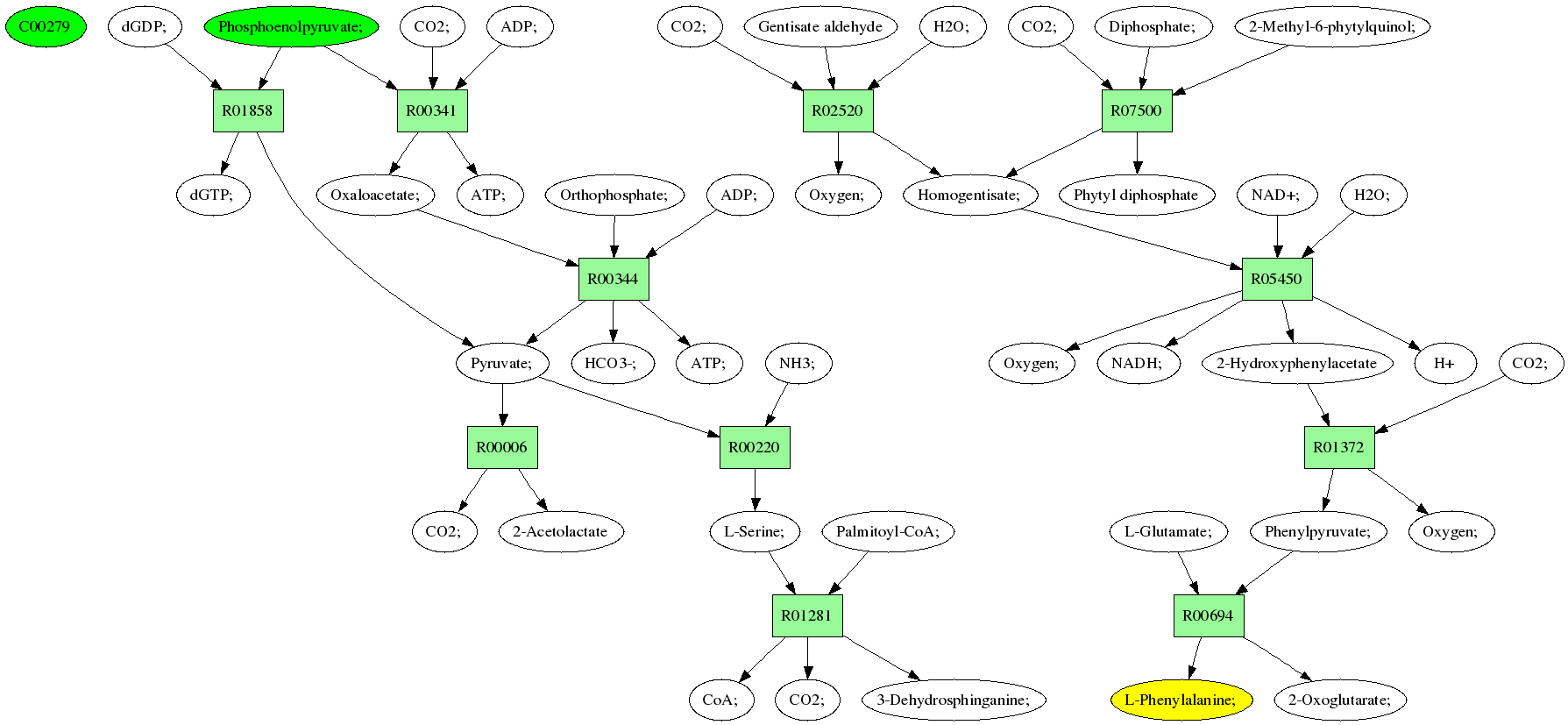
Sources: D-Erythrose 4-phosphate (C00279)
Phosphoenolpyruvate; (C00074)
Target:L-Phenylalanine; (C00079)
Z: 0.222222222222
Composite map: C00074->C00079:[7->5,7->8]
Showing 1 best reactions for each rpair.
| RPAIR | Reaction | Score | Seq1 | Seq2 | Evalue | ECs | Equation |
|---|---|---|---|---|---|---|---|
| RP06046 | R07500 | 599 | TRIRE0068728 | Q7S565|COQ1_NEUCR | e-171 | 2.5.1.- | Phytyl diphosphate + Homogentisate; <=> CO2; + Diphosphate; + 2-Methyl-6-phytylquinol; |
| RP11173 | R07500 | 599 | TRIRE0068728 | Q7S565|COQ1_NEUCR | e-171 | 2.5.1.- | Phytyl diphosphate + Homogentisate; <=> CO2; + Diphosphate; + 2-Methyl-6-phytylquinol; |
| RP00078 | R00341 | 999 | TRIRE0124115 | Q7RVS9|PPCK_NEUCR | 0.0 | 4.1.1.49 | Oxaloacetate; + ATP; <=> CO2; + Phosphoenolpyruvate; + ADP; |
| RP00036 | R01858 | 1069 | TRIRE0078439 | P31865|KPYK_TRIRE | 0.0 | 2.7.1.40 | dGTP; + Pyruvate; <=> Phosphoenolpyruvate; + dGDP; |
| RP04290 | R00220 | 548 | TRIRE0004064 | O42615|THDH_ARXAD | e-156 | 4.3.1.19 | L-Serine; <=> NH3; + Pyruvate; |
| RP01464 | R01372 | 665 | TRIRE0121856 | Q872T7|HPPD_NEUCR | 0.0 | 1.13.11.27 | Oxygen; + Phenylpyruvate; <=> CO2; + 2-Hydroxyphenylacetate |
| RP06005 | R01372 | 665 | TRIRE0121856 | Q872T7|HPPD_NEUCR | 0.0 | 1.13.11.27 | Oxygen; + Phenylpyruvate; <=> CO2; + 2-Hydroxyphenylacetate |
| RP05060 | R05450 | 413 | TRIRE0069696 | P54989|NTAA_CHEHE | e-115 | 1.14.13.- | Oxygen; + NADH; + 2-Hydroxyphenylacetate + H <=> Homogentisate; + NAD+; + H2O; |
| RP05698 | R00006 | 793 | TRIRE0074123 | P07342|ILVB_YEAST | 0.0 | 2.2.1.6 | CO2; + 2-Acetolactate <=> Pyruvate; |
| RP00057 | R00694 | 511 | TRIRE0005233 | P05202|AATM_MOUSE | e-144 | 2.6.1.1 | 2-Oxoglutarate; + L-Phenylalanine; <=> L-Glutamate; + Phenylpyruvate; |
| RP00109 | R00344 | 1827 | TRIRE0021957 | O93918|PYC_ASPTE | 0.0 | 6.4.1.1 | HCO3-; + ATP; + Pyruvate; <=> Oxaloacetate; + Orthophosphate; + ADP; |
| RP05983 | R01281 | 597 | TRIRE0046463 | Q09925|LCB2_SCHPO | e-170 | 2.3.1.50 | L-Serine; + Palmitoyl-CoA; <=> CoA; + CO2; + 3-Dehydrosphinganine; |
| RP00564 | R02520 | 243 | TRIRE0023368 | Q51548|PVDA_PSEAE | 5e-64 | 1.13.12.- | Oxygen; + Homogentisate; <=> CO2; + Gentisate aldehyde + H2O; |
Pathway diagram (see pathway with molecule structures instead)
