Back to all pathways
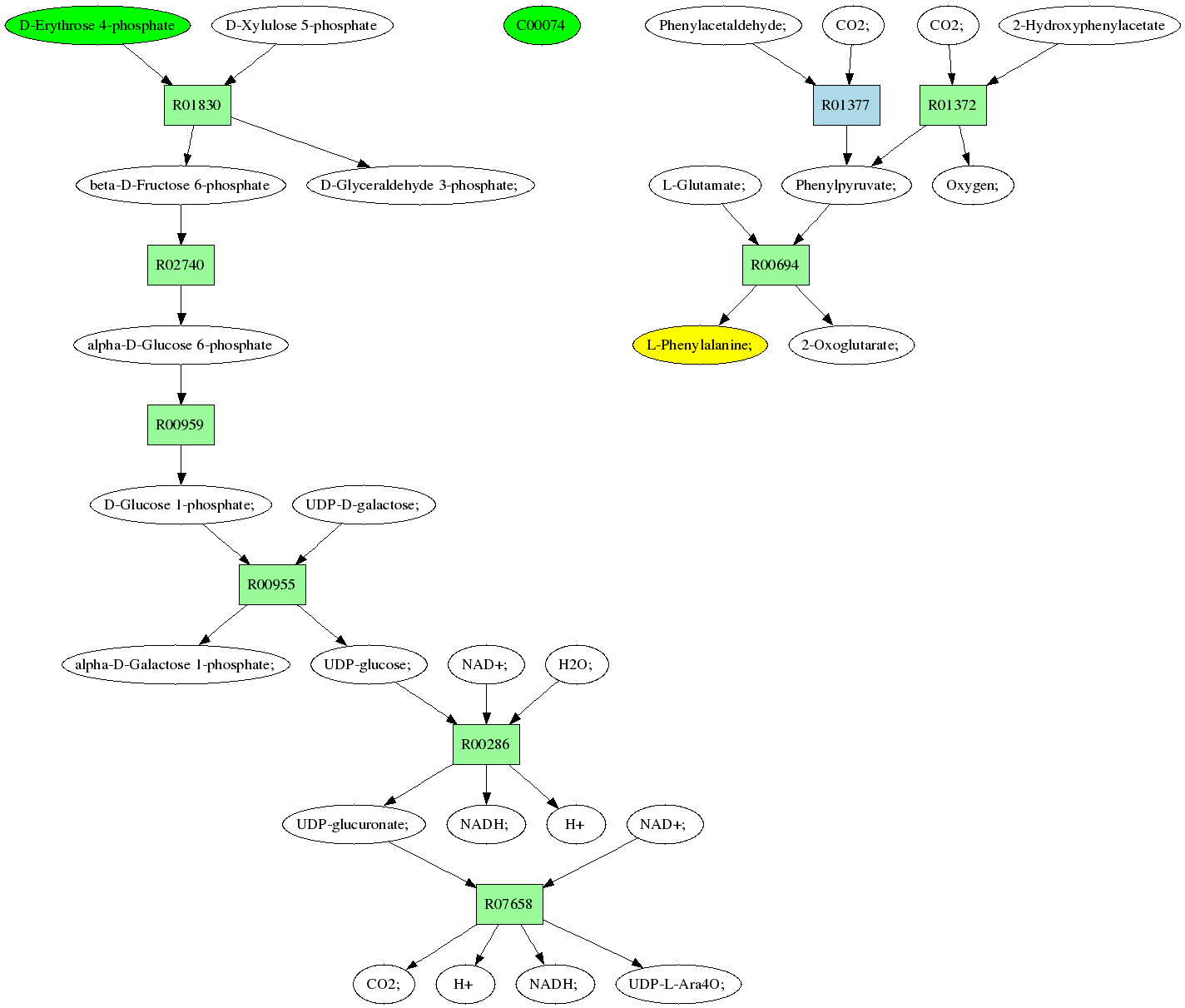
Sources: D-Erythrose 4-phosphate (C00279)
Phosphoenolpyruvate; (C00074)
Target:L-Phenylalanine; (C00079)
Z: 0.111111111111
Composite map: C00279->C00079:[6->8]
Showing 1 best reactions for each rpair.
| RPAIR | Reaction | Score | Seq1 | Seq2 | Evalue | ECs | Equation |
|---|---|---|---|---|---|---|---|
| RP06552 | R07658 | 1397 | TRIRE0002392 | Q01373|FOX2_NEUCR | 0.0 | 4.2.1.-,1.1.1.- | UDP-glucuronate; + NAD+; <=> CO2; + H+ + NADH; + UDP-L-Ara4O; |
| RP01466 | R01377 | 0 | Phenylpyruvate; <=> Phenylacetaldehyde; + CO2; | ||||
| RP01790 | R01830 | 931 | TRIRE0120635 | Q12630|TKT1_KLULA | 0.0 | 2.2.1.1 | D-Glyceraldehyde 3-phosphate; + beta-D-Fructose 6-phosphate <=> D-Xylulose 5-phosphate + D-Erythrose 4-phosphate |
| RP00196 | R00955 | 769 | TRIRE0111074 | Q96UI1|GAL7_TRIRE | 0.0 | 2.7.7.12 | alpha-D-Galactose 1-phosphate; + UDP-glucose; <=> D-Glucose 1-phosphate; + UDP-D-galactose; |
| RP04543 | R00286 | 416 | TRIRE0123705 | Q96558|UGDH_SOYBN | e-116 | 1.1.1.22 | NAD+; + UDP-glucose; + H2O; <=> UDP-glucuronate; + NADH; + H |
| RP06005 | R01372 | 665 | TRIRE0121856 | Q872T7|HPPD_NEUCR | 0.0 | 1.13.11.27 | Oxygen; + Phenylpyruvate; <=> CO2; + 2-Hydroxyphenylacetate |
| RP02454 | R02740 | 887 | TRIRE0005776 | Q7S986|G6PI_NEUCR | 0.0 | 5.3.1.9 | alpha-D-Glucose 6-phosphate <=> beta-D-Fructose 6-phosphate |
| RP00057 | R00694 | 511 | TRIRE0005233 | P05202|AATM_MOUSE | e-144 | 2.6.1.1 | 2-Oxoglutarate; + L-Phenylalanine; <=> L-Glutamate; + Phenylpyruvate; |
| RP01464 | R01372 | 665 | TRIRE0121856 | Q872T7|HPPD_NEUCR | 0.0 | 1.13.11.27 | Oxygen; + Phenylpyruvate; <=> CO2; + 2-Hydroxyphenylacetate |
| RP01197 | R00959 | 850 | TRIRE0021836 | Q4WY53|PGM_ASPFU | 0.0 | 5.4.2.2 | D-Glucose 1-phosphate; <=> alpha-D-Glucose 6-phosphate |
Pathway diagram (see pathway with molecule structures instead)
